0371-66555519

0371-64398556

当前位置:首页>动态新闻>医院动态
巩义市总医院无陪护病房:健康的“安心之选”

发布时间:2025-02-07 08:32:52  浏览:2119次

图片



近日,河南广播电视台、郑州广播电视台、巩义融媒等媒体先后对巩义市人民医院、市公立中医院无陪护病房进行了采访报道。下面,让我们一起看看,巩义市人民医院、市公立中医院无陪护病房如何破局“一人住院 全家奔波”的困境。








无陪护病房

图片
图片

让患者舒心  让家人省心


78岁高龄的程奶奶,长期遭受冠心病和心功能不全的双重折磨,胸闷、心悸、气喘如影随形,严重影响着她的生活质量。前段时间,因为在家中突发胸闷、胸痛而紧急入院。了解到科室开展有无陪护病房服务,为了让子女安心上班,便抱着试一试的心态选择了无陪护服务。


图片
图片

每日定时为程奶奶精准监测生命体征,从不错过任何一个细微变化;

按时喂药,确保每一粒药物都能在最恰当的时间发挥作用;

给予她无微不至的生活照料,大到病房环境的维护,小到个人卫生的打理,每一个细节都处理得恰到好处......

这些看似微不足道的细节,却体现了无陪护病房服务的专业和对患者无微不至的关怀,让程奶奶切实感受到了家一般的温暖与安心。

图片

“他们提供的服务各方面都非常到位,我们非常满意,服务态度也非常好,对老人很耐心、很用心、很专心。我们每天下班时间过来陪她说说话就行,一下子轻松了很多。”看到程奶奶早晚都被照顾得十分妥帖,子女连声赞扬。

近日,程奶奶因上呼吸道感染再次来到全科医学科住院。这一次,面对合并出现的胸闷、胸痛等症状,她和家人没有丝毫犹豫,毅然决然地再次选择了无陪护病房。在熟悉的医疗护理团队悉心照料下,她不仅在身体上得到了及时、有效的治疗,病情逐渐好转;心理上,基于上次住院的美好回忆和良好体验,她也更加放松,能够以积极的心态配合治疗。


图片



“无陪护”病房服务有多好

让小编直接对比一下

看看“性价比”到底有多高!


“无陪护”病房和普通病房区别


图片

01规范管理

●无陪护病房:护理员统一管理,经过专业培训,提供规范的照护服务。


●普通病房:家属自聘护理员,专业素质良莠不齐。

图片

02专业陪检

●无陪护病房:护理员去排队,到时通知人员陪检,缩短患者等待时间。


●普通病房:按预约顺序自行排队。

图片

03陪护时间

●无陪护病房:家属可以不陪护或陪而不护,不打乱工作和生活节奏。


●普通病房:多数患者需家属陪护。

图片

04快速康复

●无陪护病房:护理员在护士的指导下,协助患者完成康复训练,缩短住院时间。


●普通病房:家属不熟悉专业照护,容易手忙脚乱。


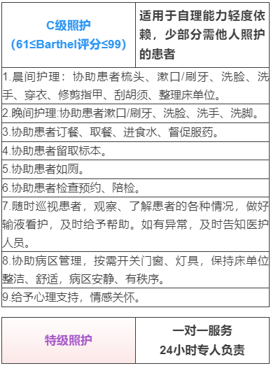
“无陪护”病房服务项目

图片
图片


“无陪护”服务办理流程

图片
图片
图片
图片
图片
图片

无陪护病房作为一种全新的医疗服务模式应运而生,分别从入院办理、餐饮、护理照护、信息化软硬件配备等方面协同作战,在患者住院期间为其提供全面、周到、专业的照护服务。受到广大患者及家属的好评。

目前,巩义市人民医院全科医学科/高血压科病区、脊柱外科病区、市公立中医院老年病科病区推出无陪护病房服务,通过全流程贴心服务,让患者不仅能享受到专业的医疗服务,更能体验到家一般的温暖!



快捷菜单

回顶部